以下是生成的一篇关于“HP 公交车灌溉系统经年未醒:探寻背后的长期停滞之谜”
HP 公交车灌溉系统,这个本应在城市发展中发挥重要作用的设施,却多年来陷入沉睡,长期停滞不前。这一现象引发了广泛的关注和思考。
要探寻其背后的原因,首先不能忽视的是资金投入的不足。建设和维护一个高效的公交车灌溉系统需要大量的资金...
关于“啊~你 tm 别了英语课代表”网站的探究
在当今数字化的时代,各种网站层出不穷,有些让人眼前一亮,有些则让人摸不着头脑。而“啊~你 tm 别了英语课代表”这样一个独特的网站名,更是引发了人们强烈的好奇心和疑问:这到底是怎么回事呢?
当我们第一次听到这个网站名时,可能会感到困惑和诧异。“啊~你 tm...
在奥比岛的梦幻世界里,飞船派对正如火如荼地进行着,为奥比们带来了无尽的欢乐与挑战,作为一位热爱探索与分享的自媒体编辑,今天我将带领大家深入飞船派对的第三幕——正直品德任务,为大家带来一份详尽而富有创意的攻略,助你轻松达成任务,享受派对的乐趣!一踏入飞船派对,你便会被那璀璨的星空与欢快的音乐所吸引,派对入口位于...
一面亲上边一面膜下边的肌肤之亲:探寻亲密行为背后的情感密码
在人类的情感世界中,亲密行为是一种极其复杂而又充满魅力的表达形式。其中,“一面亲上边一面膜下边的肌肤之亲”这种独特的亲密方式,更是蕴含着深刻的情感密码。
肌肤之亲,自古以来就是人类传递情感的重要途径。它不仅仅是身体上的接触,更是心灵之间的交融与沟...
在信息爆炸的时代,我们对知识的渴望愈发强烈,仿佛在茫茫大海中寻找着珍贵的宝藏。而呦呦研究所 2021 入口的出现,就如同那照亮前行道路的灯塔,引领着我们踏入一个充满神秘与惊喜的未知知识领域。
当我们轻轻点击呦呦研究所 2021 的入口,仿佛打开了一扇通往无尽智慧的大门。这里没有传统教育的束缚,没有刻板的教条...
990V6 作为一款备受关注的产品,美版和亚洲版在多个方面存在着明显的差异。
从外观设计上来看,美版和亚洲版可能会有细微的差别。这可能体现在产品的尺寸、颜色搭配以及材质选择上。例如,美版可能更倾向于采用符合欧美审美和使用习惯的尺寸规格,而亚洲版则可能会根据亚洲人的身材和使用场景进行一定的调整。在颜色方面,由...
# 奈斯漫画 APP 官方版下载:带你走进精彩漫画世界
在数字化的时代,漫画作为一种深受大众喜爱的艺术形式,也迎来了全新的展现方式。奈斯漫画 APP 官方版的出现,犹如一道璀璨的星光,照亮了无数漫画爱好者的心灵之旅,引领他们走进一个充满奇幻与惊喜的精彩漫画世界。
奈斯漫画 APP 官方版是一款精心打造的漫...
打扑克可以看全身:揭秘这种奇特现象背后的真相
在当今的社会中,有时会出现一些令人匪夷所思的传闻,比如“打扑克可以看全身”。这种说法乍一听令人震惊,也引发了我们的好奇心,想要一探究竟这背后到底隐藏着怎样的真相。
我们需要明确这种说法是毫无科学依据和现实基础的。扑克牌是一种常见的娱乐工具,其设计初衷仅仅是用于...
神秘标识“wwwsssxxx69”背后的奇幻之旅
在这个充满着无限可能和无尽想象的数字世界中,有一个独特的标识——“wwwsssxxx69”,它宛如一颗神秘的星辰,散发着令人难以抗拒的魅力,吸引着我们去探寻其背后隐藏的秘密。
当我们第一次接触到“wwwsssxxx69”这个标识时,或许会感到一阵迷茫和困惑...
在当今竞争激烈的职场环境中,领导者的形象和特质多种多样。而有一种领导者格外引人注目,那就是人妻女上司。她们不仅在家庭中担当重要角色,还在职场上展现出非凡的魅力与智慧,成为众人敬仰的对象。
人妻女上司往往具备出色的沟通能力。她们深知如何在不同的人际关系中游走,以温和而坚定的方式表达自己的观点。在与下属交流时,...
CSGO 暴躁猛女骂人 : 激烈言辞背后的游戏战场风云
在 CSGO 这款充满竞技性和紧张感的游戏中,“暴躁猛女骂人”的现象屡见不鲜。这一现象不仅引发了游戏内的冲突和不良氛围,更反映出了游戏战场背后的复杂风云。
CSGO 作为一款团队合作至关重要的游戏,每一个决策、每一次操作都可能影响到比赛的胜负。在高度...
在一个风雨交加的夜晚,城市的喧嚣被雨水的冲刷声所掩盖。街道上灯光昏暗,人影稀少。在这看似平静的表象下,一场惊心动魄的 1v1 对决正在悄然展开。
主角小明正拼命地奔跑在这湿滑的街道上,他的呼吸急促,心跳如鼓。身后,是那个穷追不舍的神秘对手,每一步都充满了威胁。小明不知道自己为何会陷入这场对决,也不清楚对手的...
在校园生活中,运动会总是充满了激情与活力,是同学们期待已久的盛大活动。当一场校园运动会变得超级凌乱时,你或许会感到惊讶和困惑。但如果在这凌乱之中融入了弹窗设计的力量,又会碰撞出怎样独特的魅力与价值呢?今天,就让我们一同深入探寻。
想象一下,校园运动会的操场上,同学们忙碌地准备着各项比赛,加油声、欢呼声此起彼...
一、江南百景图平道任务怎么做:任务攻略在资源管理中的重要性《江南百景图》作为一款融合了模拟经营与策略规划的游戏,以其精美的画面和丰富的任务系统吸引了大量玩家,平道任务是游戏中的一个重要环节,它不仅考验玩家的建筑布局能力,还考验其对资源的有效管理,任务攻略在这一过程中显得尤为重要,它能帮助玩家更好地理解任务要求...
在繁华的城市街头,每天早晚高峰时段,我们总能看到这样一种独特的现象——人肉公交车。所谓“人肉公交车”,并非是某种奇特的交通工具,而是形容公交车内乘客极度拥挤,人与人之间几乎没有空隙,如同人肉堆砌一般。
这一现象反映了城市公共交通所面临的严峻挑战。随着城市的快速发展,人口不断涌入,城市的规模日益扩大,人们的出...
在当今数字化的时代,网络为我们提供了丰富的信息和便捷的服务,但同时也隐藏着诸多的陷阱和危害。其中,“免费看黄软件”便是一个令人深感忧虑的存在。
我们必须明确一个观点,免费看黄软件绝对不是无害的。这类软件的存在本身就是违法的,它们违背了社会的道德规范和法律法规。使用这类软件,无疑是在触碰法律的红线,将自己置于...
好的,以下是生成的一篇关于“成品人和精品人的区别:四叶草心态决定高度之深度剖析与探讨”
在我们的生活中,常常会听到“成品人”和“精品人”这样的词汇,它们之间的区别并非一目了然。要深入理解这两者的差异,我们需要从多个维度进行剖析,而其中“四叶草心态”起着至关重要的作用。
成品人通常是指那些已经完成了一定的成...
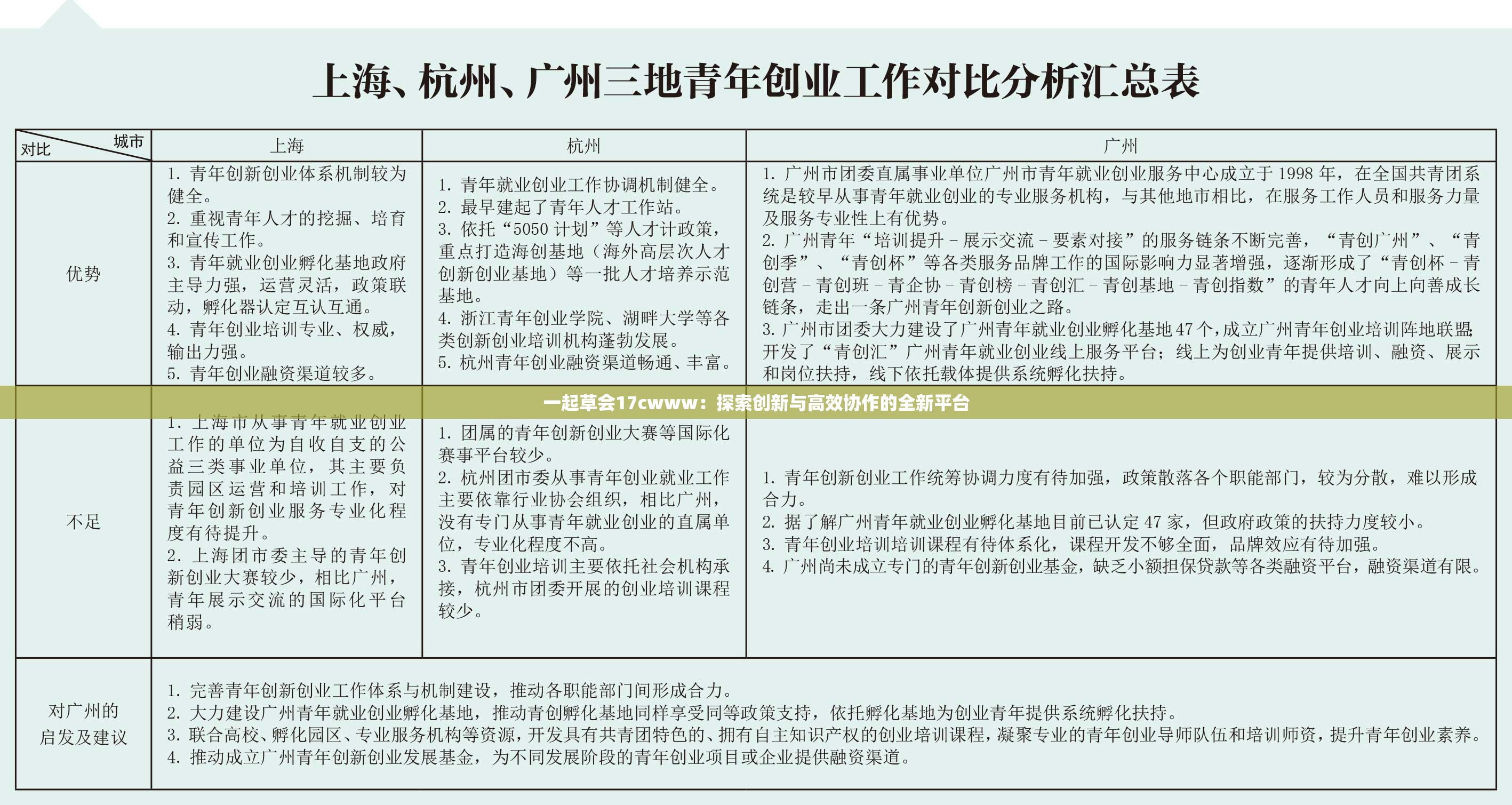
好的,以下是生成的一篇关于“一起草会 17cwww:探索创新与高效协作的全新平台”
在数字化的时代浪潮中,创新和协作成为了推动社会进步和个人发展的关键力量。而“一起草会 17cwww”作为一个全新的平台,正以其独特的魅力和强大的功能,为用户开启了一扇探索创新与高效协作的大门。
这个平台汇聚了来自不同领域、...
# 男生女生同频互动,疼痛背后的精彩盛宴
在这个信息爆炸的时代,各种新奇有趣的内容层出不穷,而最近一组男生女生一起“嗟嗟嗟很痛”的视频频繁更新,犹如一颗璀璨的新星,在网络的浩瀚星空中闪耀着独特的光芒,吸引了无数人的目光。
这些视频中的场景丰富多样,有时是在户外的青山绿水之间,有时是在充满活力的校园操场,甚...
以下是生成的一篇关于“karasuni 对战多人使用时不用担心限速:畅享极速对战体验”
Karasuni 对战平台:突破限速束缚,畅玩多人对战
在当今数字化娱乐的时代,多人对战游戏已经成为了广大玩家们热衷的消遣方式。在激情对战的过程中,限速问题常常成为令人烦恼的绊脚石,影响着游戏体验的流畅性和乐趣。但现在...